У вас разряжается аккумулятор на снегоходе, квадроцикле или мотоцикле? Или, наоборот, фары и лампы постоянно перегорают, горят неестественно ярко, а на клеммах АКБ заметны следы «кипения»? Первым «подозреваемым» в таких случаях становится реле-регулятор (РР).
Наше подробное руководство поможет вам самостоятельно, безопасно и правильно провести его диагностику, чтобы точно подтвердить или исключить эту частую причину неполадок.
🔧 Что понадобится:
- Мультиметр (тестер).
- Заряженный аккумулятор.
- Ключи/отвертки для доступа.
- (Рекомендуется) Схема электропроводки вашего снегохода.
⚠️ Меры безопасности:
- Перед началом работ обязательно отсоедините аккумулятор (сначала «минус», затем «плюс»).
- Проверьте все соединения на предмет коррозии, окисления и надежности. Часто проблема в плохом контакте.
- Реле-регулятор обычно крепится на радиаторе или раме в передней части для охлаждения. Ищите алюминиевую деталь с ребрами и разъемом.
Метод 1: Проверка системы зарядки в сборе (Наиболее важный и простой тест)
Этот тест покажет, работает ли вся цепь: генератор -> реле-регулятор -> аккумулятор.
Шаг 1: Напряжение покоя АКБ
- Подключите мультиметр в режиме постоянного напряжения (DC V, 20V) к клеммам отсоединенного АКБ.
- Нормальное значение: 12.6В — 12.8В. Если меньше 12.4В — аккумулятор нужно зарядить перед тестом.
Шаг 2: Напряжение на холостом ходу
- Подключите АКБ обратно.
- Запустите двигатель, дайте ему немного прогреться.
- Подсоедините щупы мультиметра к клеммам АКБ (красный к «+», черный к «-«).
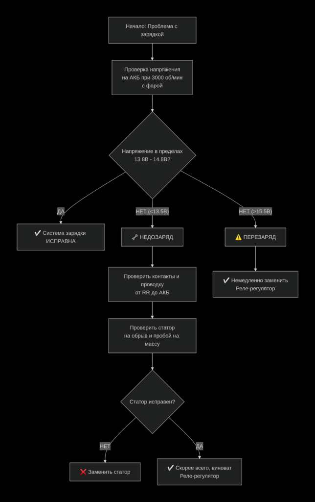
- Измерьте напряжение на средних оборотах (около 3000-4000 об/мин). Не проверяйте только на холостых — напряжение может быть низким.
- Включите нагрузку: включите фару на полную мощность (дальний свет).
Шаг 3: Оценка результатов
- ✅ ИСПРАВНО: Напряжение должно вырасти и стабилизироваться в пределах 13.8В — 14.8В (реже до 15.2В для некоторых моделей). Это главный признак исправности электросистемы.
- ❌ НЕДОЗАРЯД (< 13.5В): Напряжение не растет или падает под нагрузкой.
- Возможные причины: неисправный реле-регулятор, плохой контакт в разъеме реле-регулятора или на АКБ, обрыв в проводах, неисправная обмотка статора генератора.
- ❌ ПЕРЕЗАРЯД (> 15.5В): Напряжение продолжает расти с оборотами выше 15.5В.
- Почти гарантированно виноват реле-регулятор. ОПАСНО! Это убьет АКБ («выкипит» электролит) и может спалить всю электронику, например, блок управления двигателем (ECU).
Если тест показал проблему, переходим к детальной проверке компонентов.
Метод 2: Проверка статора (генератора) и «в обрыве»
Перед тем как заменить реле-регулятор, нужно убедиться, что генератор вырабатывает ток.
Часть А: Проверка обмотки статора (на сопротивлении)
- Найдите разъем, идущий от двигателя (от статора). Часто это разъем с 3 проводами одного цвета (обычно желтые или белые).
- Полностью отсоедините его.
- Включите мультиметр в режим измерения сопротивления (Омы, шкала 200Ω).
- Измерьте сопротивление между каждой парой из трех проводов (1-2, 2-3, 1-3).
- ✅ Норма: Сопротивление должно быть очень низким (0.1 — 2.0 Ома) и идентичным (с небольшой погрешностью) для всех трех пар.
- ❌ Обрыв: Сопротивление бесконечно (OL или 1). Значит, обмотка перегорела.
- Проверка на пробой на массу: Поставьте один щуп на чистое металлическое крепление двигателя (масса), другим поочередно коснитесь каждого из трех контактов в разъеме со стороны статора.
- ✅ Норма: Сопротивление должно быть бесконечным (OL или 1).
- ❌ Пробой: Есть какое-либо сопротивление. Статор «коротит» на массу, его нужно менять.
Часть Б: Проверка выходного переменного напряжения статора (напрямую)
- ВНИМАНИЕ! Это проверка под нагрузкой. Будьте осторожны с вращающимися частями.
- Снова подключите разъем статора.
- Переведите мультиметр в режим измерения переменного напряжения (AC V, шкала 200V).
- Запустите двигатель.
- Аккуратно вставьте щупы мультиметра в заднюю часть разъема статора с тремя проводами, чтобы коснуться контактов. Измерьте напряжение между теми же парами на средних оборотах.
- ✅ Норма: Напряжение AC должно быть порядка 20-70 Вольт (зависит от модели и оборотов). Важно, чтобы оно росло с оборотами и было примерно одинаковым на всех фазах.
- ❌ Если AC-напряжение есть и растет, а DC-напряжение на АКБ (из Метода 1) отсутствует или аномальное — виноват почти наверняка реле-регулятор.
Метод 3: Визуальная и косвенная диагностика реле-регулятора
- Внешний вид: Снимите реле-регулятор. Следы перегрева (побурение, оплавление пластмассы, вздутие корпуса, потеки) — явный признак его выхода из строя.
- Косвенные признаки на снегоходе:
- Часто перегорают лампы в фарах.
- Аккумулятор постоянно разряжен или, наоборот, «кипит» (слышно шипение, следы электролита на поверхности).
- Свет фар неестественно яркий или тусклый, сильно меняется с оборотами.
- Глюки электроники (спидометр, приборная панель).
🛠 Порядок действий (Алгоритм диагностики):

💎 Итог:
- Всегда начинайте с проверки напряжения на клеммах АКБ при работающем двигателе (Метод 1). Это 80% диагностики.
- Если напряжение не в норме, проверьте статор на обрыв и пробой (Метод 2, Часть А).
- Если статор исправен, а зарядка не идет или идет перезаряд — реле регулятор неисправен.
- При замене покупайте реле-регулятор, предназначенный именно для вашей модели снегохода — они отличаются по напряжениям срабатывания и типам генераторов.
